2026世界杯分组抽签仪式 _一份高铁定向班面试名单,未通过名单与百度人名大全高度重合
皇冠信用网平台(huangguan.hk)开会_员平_台出租>皇冠信用网/如何开户-占成_代理皇冠信用网登1登2代理登3<足球平台>近日,百度文库一份《10000中国普通人名大全》文档的虚假人名被直接复制、用于多个领域的正式名单,引发公众热议2026世界杯分组抽签仪式 。
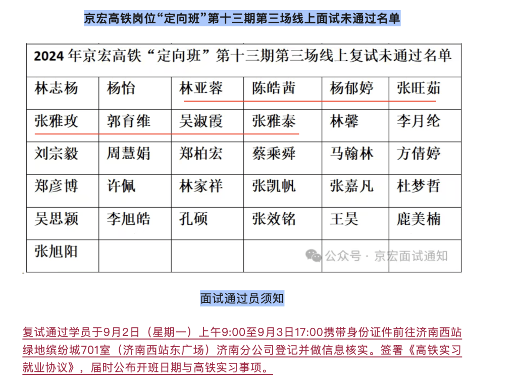
12月7日,澎湃新闻注意到,在一份2024年京宏高铁“定向班”面试名单中,也出现了不少名字与百度文库的另一份文档《一万个名字》存在相似之处2026世界杯分组抽签仪式 。
微信公众号“京宏面试通知”2024年8月31日发布的《2024年京宏高铁“定向班”第十三期第三场线上复试通过名单》中提到,截止2024年8月29日全天,2024年京宏高铁“定向班”第十三期第三场学员线上面试完美收官2026世界杯分组抽签仪式 。
文中提到,复试通过学员需携带身份证件前往济南西站绿地缤纷城701室(济南西站东广场)济南分公司登记并做信息核实2026世界杯分组抽签仪式 。签署《高铁实习就业协议》,届时公布开班日期与高铁实习事项。
其中,京宏高铁岗位“定向班”第十三期第三场线上面试未通过名单中的林亚蓉、陈皓茜、杨郁婷、张旺茹、张雅玫、郭育维、吴淑霞、张雅泰等与《一万个名字》的人名基本一致2026世界杯分组抽签仪式 。

微信公众号“京宏面试通知”截图

《一万个名字》部分内容2026世界杯分组抽签仪式 。百度文库 截图
公众号介绍,“京宏面试通知”为2025年京宏高铁“定向班”面试结果通知专项服务中心2026世界杯分组抽签仪式 。负责机场、高铁地勤、乘务员、vip乘务员、餐吧乘务员、乘服员、高铁辅警、动车检修组、安检员、铁路12306售票员、检票员等诸多岗位的招聘并按照户籍所在地就近安置工作。
此外,账号主体为山东京宏航空服务有限公司2026世界杯分组抽签仪式 。澎湃新闻查询发现,山东京宏航空服务有限公司成立于2022年03月,注册地址位于山东省菏泽市鲁西新区丹阳街道,经营范围包括许可项目:通用航空服务;劳务派遣服务等。
澎湃新闻从一位相关职业教育的教师处获悉,“航空高铁定向班”一般是一种校企合作的就业模式,通常面向相关学校的毕业生,通过理论学习与实践培训的方式,帮助学生掌握相关职业技能,并优先推荐就业2026世界杯分组抽签仪式 。
猜你喜欢
- 17小时前如何申请皇冠信用网_匈牙利总理欧尔班:中国简直不可战胜
- 1天前信用盘如何申请_克努佩尔26+11+8造NBA新历史 比肩基德库里来日必超?
- 2天前如何代理皇冠信用_重庆市委书记袁家军会见宇树科技董事长王兴兴一行
- 2天前怎么申请皇冠信用网_河南6岁男童被25岁妈妈“遗忘”酒店半月!酒店工作人员自发当起“临时妈妈”,妈妈终于现身,孩子紧抱不愿松手!网友:希望以后被善待
- 4天前怎么申请皇冠信用网代理_张雪峰去世,终年41岁
- 5天前皇冠信用网会员开户_全球懵圈!伊朗“打脸”后,特朗普再回应!
- 5天前皇冠信用网登123出租_萨巴伦卡展望与郑钦文第九次对决:每一次都是新的开始
- 6天前皇冠信用最新地址_以色列迪莫纳被伊导弹击中,国际原子能机构:未影响附近核研究中心
- 7天前如何申请到皇冠信用_海南一起交通事故致2死5伤,警方通报:越野车司机林某(男,53岁)涉嫌酒驾,已被抓获
- 7天前如何申请到皇冠信用_巴林改口:是“爱国者”拦截导致32名平民受伤,不是伊朗无人机
- 1周前皇冠信用网怎么弄_中央批准:江成不再担任山东省委常委
- 1周前怎么申请皇冠信用网_伊朗发起直接对等报复!特朗普:对以色列这次袭击“毫不知情”
- 1周前皇冠信用网注册开户_伊斯梅尔·哈提卜,确认身亡
- 1周前皇冠信用网注册开户_路虎1分钟8次别停奔驰引发事故,警方认定却多次反转,奔驰维修加折旧损失近16万,无法走保险流程维权陷困
- 2周前皇冠信用盘如何开户 _邀请函未到,920%关税先撤,特朗普访华之前,16国被列入调查名单
- 2周前皇冠信用盘开号 _特朗普:一旦伊朗冲突结束,美国将把注意力转向古巴
- 2周前皇冠登3管理出租 _美议员:美政府严重误判伊朗能力 已失去对战争的控制
- 2周前皇冠信用盘在线开户 _美国对华关税大棒挥空!投票结果2:1,美国取消对华活性阳极材料高额关税
- 2周前皇冠信用盘会员开户申请 _男子称使用交通银行白金信用卡连续4年被扣1000元年费,此前未收到任何通知,银行客服:扣费前会发短信
- 2周前皇冠信用盘需要押金吗 _泰州市委常委、统战部部长徐克俭,任上被查
- 2周前信用盘怎么注册 _全球资产抢凳子,怎样投资才能反脆弱?来点“不怕事”的资产!
- 2周前皇冠信用盘怎么开户 _伊朗海军沪东级导弹被炸了,歼7全军覆没,美军偷袭后却急寻停火!
- 2周前皇冠信用盘怎么代理 _从《射雕英雄传》拍到《陆小凤传奇》,传统武侠IP能复兴吗?
- 2周前克罗地亚 vs 加纳 _世界杯资格赛中国女篮不敌比利时队 张子宇20分11篮板


网友评论