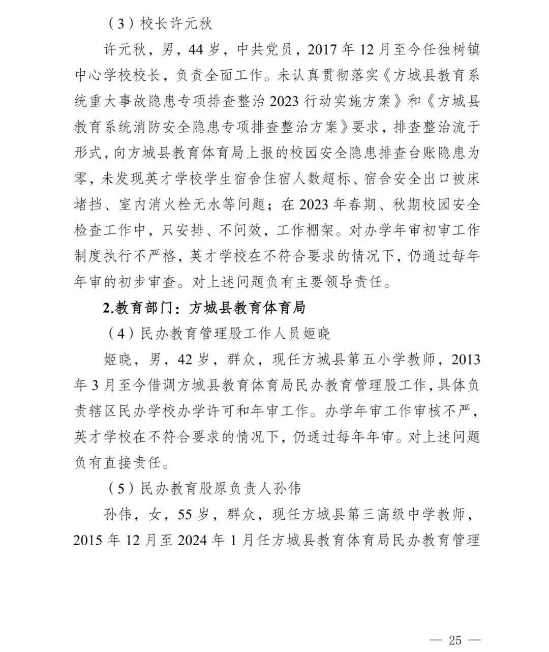
皇冠信用盘会员 _副市长、县委书记、县长、市教育局局长等25人被处理,方城县英才学校重大火灾事故问责名单公布
时间:3个月前 阅读:2892 评论:1
皇冠信用网会员开户(www.hg0088.us)皇冠会员开户_登3代理,皇冠信用网/—开会员账号—皇冠信用网招登1登2登3皇冠信用网代理出租,据新华社消息,12月17日,河南省发布皇冠信用盘会员 。
经调查认定,该起事故系起火宿舍内一名小学生使用打火机时,引燃宿舍衣服、床铺等物品并迅速蔓延造成的重大火灾皇冠信用盘会员 。
记者从有关部门获悉,河南省纪检监察机关依规依纪依法对履行职责不力、监督管理不到位的 25名责任人员作出严肃处理处分皇冠信用盘会员 。
2024年1月19日23时许,南阳市方城县独树镇砚山铺村英才学校一宿舍发生火灾,造成13人遇难、4人受伤皇冠信用盘会员 。
事故发生后,河南省政府牵头成立火灾事故调查组,经现场勘验、调查询问、检验鉴定、视频分析、模拟实验等方式,对起火原因进行了深入调查皇冠信用盘会员 。此外,调查组还认定了事故性质和责任,提出了对有关责任人、责任单位的处理建议和加强事故防范工作的措施建议。据了解,涉事校方李某、徐某、贾某涉教育设施重大安全事故罪一案将于近期开庭审理。
12月17日,河南省消防救援总队网站发布《河南方城县独树镇砚山铺村英才学校“1·19”重大火灾事故调查报告》皇冠信用盘会员 。其中披露相关问责情况:


展开全文









来源:新华社、河南省消防救援总队
猜你喜欢
- 9小时前亚洲杯盘口网站_刚刚,伊朗导弹再袭美军基地,“数架加油机被摧毁或重创”!伊朗已动员超过100万名作战人员,警告打击以色列及多国钢铁厂
- 22小时前皇冠信用网登123出租_货拉拉回应司机拉走10箱茅台失联:司机失联属实,正配合警方侦查
- 2天前世界杯皇冠足球平台_印度对华贸易逆差将首破1000亿美元,印度学者:要赶上中国,还需更多时间
- 3天前皇冠信用网登3代理_河北一男子投保被拒,意外发现自己有“手术史”,起诉医院要求删除不实手术记录;医院:系其亲人冒用;警方已刑事立案调查
- 3天前皇冠信用网结算日_上海杨浦警方通报:白某(男,39岁)因家庭纠纷当街殴打妻子,被民警和现场群众制服,目前已被刑拘
- 4天前皇冠信用网代理占成_网红“面筋哥”因病离世后其女自曝遭继父性骚扰:生母知情包庇
- 4天前皇冠信用网会员申请_袁记食品西南供应链基地投产,完善全国供应链布局
- 6天前皇冠手机管理端登录_武汉地铁即将调整!涉及1、2、4、7、8号线
- 6天前皇冠信用网代理怎么申请_伊朗已发动“真实承诺-4”第72波行动 以军袭击伊朗多地
- 6天前皇冠在线注册_山东泰山0-4惨败云南玉昆,克雷桑:总结教训全力以赴迎接主场挑战
- 7天前皇冠信用网代理注册_水银泻地!武汉三镇反击扳平河南,绍尔冷静推射再现绝技
- 7天前皇冠信用网登3代理申请_“梅姨”被逮捕姜甲儒称“大快人心”,申军良曾说“梅姨”特别狡猾
- 1周前皇冠信用网需要押金吗_距伊朗约4000公里,伊朗导弹袭击美英印度洋基地
- 1周前皇冠信用网会员_澳大利亚女足主帅:亚洲杯决赛没有热门 已找到日本队弱点
- 1周前皇冠信用网会员_重庆市长胡衡华:最近状态不好!
- 1周前皇冠信用网怎么代理_伊朗总统:不希望与伊斯兰国家及西亚邻国发生冲突
- 1周前怎么申请皇冠信用网_伊朗称“真实承诺-4”第65轮行动打击以色列炼油厂和美军基地
- 1周前怎么申请皇冠信用网_日媒:中国填补了美国的空白,全球南方国家相信中国才能带来更大的利益
- 1周前信用盘皇冠申请注册_伊朗战争引爆白宫“接班人之争”?“反战”的万斯“失宠”,强硬派鲁比奥“行情看涨”!特朗普:万斯在理念上和我有一点分歧
- 1周前信用盘皇冠申请注册_大跳水!现货黄金跌破4600美元关口
- 1周前皇冠信用网正网_大跳水!持续下跌!有人入手后傻眼:亏麻了,已经亏了几个月工资,啥时能回本……
- 1周前皇冠信用网最新地址_涉嫌严重违纪违法!南充市高坪区交通运输局党组书记、局长王铖被查
- 1周前皇冠信用盘在线开户 _四川常住人口20余年变化,释放哪些区域经济信号?
- 2周前皇冠信用盘登123出租 _绝杀!西部震动:卢卡-东契奇0.5秒后仰绝杀,湖人加时127-125险胜掘金


网友评论
wps
回复顶一下,收藏了!https://www.me-wps.cn