皇冠足球管理平台出租_84岁中国鞋王汪海声明与儿子、儿媳断绝关系:民族品牌绝不能让“美国身份的人”接班
五大联赛赛程时间表十(www.hg0088.us)皇冠会员开户_登3代理>皇冠皇冠信用网/—开会员账号—皇冠信用网招登1登2登3<代理平台出租>2026年开年,围绕百年鞋企双星名人的控制权争夺,演变成了彻底的决裂皇冠足球管理平台出租。
1月3日,84岁的双星名人集团创始人汪海发布声明,正式宣布与儿子汪军、儿媳徐英断绝父子及姻亲关系皇冠足球管理平台出租。记者从接近汪海的工作人员处获悉,这封公开信确为汪海本人所发。



展开全文
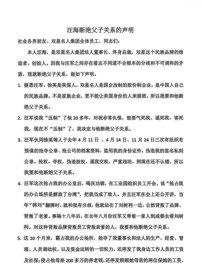
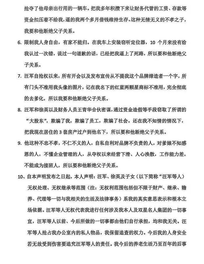
汪海在声明中列举了11条理由,“接班人国籍”被置于首位皇冠足球管理平台出租。
汪海称,汪军与徐英均为美国身份皇冠足球管理平台出租。他表示,双星名人是国企改制后的股份制企业,属于中国人的民族品牌,绝不能让“美国身份的人”接班。这一身份争议,成为他宣布断绝父子关系的底线理由。
汪海在声明最后表示:彻底打破“血缘接班”的传统皇冠足球管理平台出租。他宣布将成立“双星名人品牌接班委员会”,主张“能人接班”和“职业经理人接班”。
至此,父子二人彻底决裂皇冠足球管理平台出租。这场父子反目并非突发,其核心矛盾在于控制权早已旁落。矛盾的种子埋于2022年,当时由儿媳徐英控股80%的“青岛星迈达工贸有限公司”通过增资,拿下了双星名人56.96%的股份,成为第一大股东。创始人汪海虽然名义上保留了职位,但实际上失去了对公司的绝对控制。
在汪海发出“断绝关系”声明的一个月前皇冠足球管理平台出租,双方已在媒体上交火,核心焦点直指:谁才是公司的合法代表?哪一枚公章才有效?
2025年12月2日,儿媳徐英以“双星名人董事长”及控股股东青岛星迈达的名义发布《严正声明》皇冠足球管理平台出租。徐英披露了夺权的依据:公司于当年5月20日召开董事会,决议免去了汪海的董事长及法定代表人职务,并选举她接任。徐英在声明中指控,汪海被免职后一直霸占营业执照,拒不配合变更登记,甚至“私自刻制”了新的公章、法人章和财务专用章。

2025年12月8日,汪海发起反击,他在报纸上刊登大篇幅声明,驳斥徐英的说法“完全违背事实”皇冠足球管理平台出租。他不仅指责徐英发布的公章作废公告没有法律效力,还要求对方三天内登报赔礼道歉,并退还被“非法占据”的公司档案、财务凭证以及被扣押的员工私人物品。汪海透露,针对那场试图免去他职务的董事会决议,他已向青岛市黄岛区人民法院提起撤销之诉,目前案件正在审理中。

此前,2025年5月8日,双星名人鞋服微信公众号发布了一篇文章,题为《双星名人 | 直面挑战,破局重生,以变革与行动重塑品牌未来》皇冠足球管理平台出租。

其中提到:双星的企业领导班子正在经历迭代,新一代的掌舵者怎样在品牌百年的基石上,审视双星目前面临的难题,直面现实和挑战,寻求破局重生的契机皇冠足球管理平台出租。
2025年4月29日,双星名人集团搬离了30多年前建成的双星海富楼办公大楼,搬入新建的名人海广场,搬迁也意味着破旧立新的开始,在搬迁后的全体职工大会上,汪军总经理代表新一届领导班子,对品牌的未来进行了重新规划,决心以变革与行动重塑品牌未来皇冠足球管理平台出租。

其官网企业介绍为,拥有近百年发展历史的双星名人集团始于1921年,是我国最早的民族制鞋工业,其前身为国营青岛第九橡胶厂皇冠足球管理平台出租。改革开放初期,汪海总裁作为中国第一代优秀企业家,带领双星鞋服人冲破国有企业的旧观念、旧传统、旧体制,在国有制鞋企业全都垮台的情况下实现了“一枝独秀”,闯出了一条自我积累、自我发展的振兴国有企业的新路子,仅用10年就创出了中国人自己的民族品牌——双星。

猜你喜欢
- 6小时前皇冠信用网正版开户_上海一厅局级干部突然辞职,刚40岁出头!离开体制后,他比以前更忙了,全职创业究竟值吗?
- 6小时前皇冠信用网正版开户_打虎!新疆生产建设兵团党委常委、副司令员李旭被查!
- 23小时前体育皇冠信用网_以媒:伊朗军方警告将对特朗普和内塔尼亚胡“敌对言论”作出回应
- 23小时前体育皇冠信用网_高市早苗亲手断了自己的后路!中国两柄大锤落下,美早已无力相救
- 23小时前体育皇冠信用网_姆巴佩伤情分析:超级杯决赛有望复出,专家称恢复期偏短
- 1天前皇冠代理登入 _明天进“三九”,北京周六至下周一最低气温-9℃!出门穿暖和了
- 2天前皇冠退水 _与马杜罗关押在同一地点,委内瑞拉前情报主管或成美政府“关键证人”
- 2天前世界杯足球平台代理_瓜迪奥拉评曼联解雇阿莫林:三场主场拖住脚步,本可逼近阿森纳
- 2天前皇冠welcome注册账号_刚拿下马杜罗,特朗普一脚踹向普京,关键时刻变脸,打乱了俄乌局势
- 2天前皇冠welcome注册账号_美媒:特朗普或做出重大误判 石油巨头另有考量?
- 2天前皇冠welcome注册账号_厦门警方:张某(女,59岁)作案后当场自杀身亡
- 2天前皇冠信用网怎么注册_马杜罗被掳之后,高市早苗紧急喊话中国递橄榄枝,但对特朗普避而不谈
- 2天前皇冠信用网怎么注册_日本梅毒感染扩散,病例数连续4年超1.3万例
- 2天前皇冠信用网怎么注册_被拐17年的马仔昊认亲成功!母亲泣不成声拉住手“再也不放开了”,杜小华:替他们开心,相信“小米奇”也一定能找到
- 2天前皇冠信用网怎么申请_炮衣摘掉,枪已上膛!14艘执法船包围台岛,中国海警做好拦截准备
- 2天前皇冠信用网怎么申请_美防长:我们忙着当世界警察,看看中国在干啥
- 3天前皇冠信用网如何注册_马杜罗被抓,武契奇动摇了,关键时刻中国扛大旗,王毅发出最强音
- 3天前皇冠信用网如何注册_李在镕逛北京朝阳京东MALL买走100个labubu,还看了海信163寸大电视,店员称“三星副会长也来了”
- 3天前皇冠信用网如何注册_詹姆斯-哈登因右肩僵硬缺席快船对勇士:伤情、数据与轮换考验
- 3天前皇冠2登录welcome_西方几乎一片沉默,这个欧洲大国站出来了,向特朗普的暴行说“不”!
- 3天前皇冠2登录welcome_睡梦中的“斩首”:马杜罗为何没能跑进那道钢门?细节骇人听闻
- 3天前皇冠信用网结算日_19岁孙子不慎将手机掉水里损坏, 受刺激犯癫痫病住院,73岁奶奶晚上哭求手机维修店主
- 3天前皇冠信用网结算日_美国强行控制马杜罗 为何死了这么多古巴人?
- 3天前皇冠信用网代理申请_23岁中国女导演在柬埔寨坠亡,其父已经赴柬,警方在案发现场栏杆上提取到指纹痕迹


网友评论