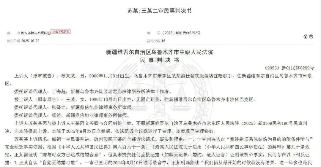
皇冠信用網出租 _姐弟恋一年多花费近50万,36岁女子诉25岁男友,法院判决让人直呼清醒
信用盘怎么开户(www.HGTY.us)皇冠会员开户_登3代理>皇冠体育/—开会员账号—皇冠信用网招登1登2登3<足球平台出租>36岁的女子王某,与25岁的酒吧歌手谈恋爱后分手皇冠信用網出租 。在一年多的恋爱时间里,王某在男友身上花费498,090元。分手后,她一气之下将前男友告上法院,要求其全额返还。近日,新疆维吾尔自治区乌鲁木齐市中级人民法院对此案作出了二审判决。

王某(女,1989年生)与苏某某(男,2000年生)于2023年3月经朋友介绍相识,很快确立恋爱关系皇冠信用網出租 。在恋爱期间,王某出手阔绰。王某为苏某某豪掷近50万元,包括20万购车首付、车贷及多笔大额转账。
一年后两人感情破裂皇冠信用網出租 ,王某诉至法院要求苏某某返还近50万元,理由是:“这些钱是以结婚为目的的赠与!”
王某主张:“我为他买车、转款,都是基于结婚为前提的‘附条件赠与’皇冠信用網出租 。现在婚结不成了,钱就该还我!”
苏某某辩称:“这些都是恋爱中的自愿赠与!而且她才认识我两个月就转20万买车,怎么可能是为了结婚?”她“自恋爱之初就明知我们双方无结婚可能”皇冠信用網出租 。
一审法院认定:
✅ 恋爱期间大额财物赠与皇冠信用網出租 ,应推定为以结婚为目的
✅ 车辆登记在苏某某名下皇冠信用網出租 ,302,400元购车款全额返还
✅ 71,788元大额转账应予返还
✅ 恋爱期间小额花费(2000元以下)及“520”等特殊金额视为情感表达皇冠信用網出租 ,不予返还
综上苏某某应当向王某返还的金额为374,188元(302,400元+71,788元)皇冠信用網出租 。
二审终审:
苏某某不服上诉皇冠信用網出租 ,二审法院维持原则,仅扣除王某已取回的电脑款13,600元,最终判决苏某某返还360,588元!
💡 【法官说法】
恋爱、结婚本是最美好的事情,任何借恋爱关系索要财物的行为法律均不予保护,也有违社会主义核心价值观皇冠信用網出租 。
恋爱中更重要的是精神沟通、感情共鸣,金钱并不是衡量感情、维系感情的唯一标准和方式皇冠信用網出租 。
恋爱关系虽不同于婚姻关系,但依然应当负有对待感情、对待对方的忠诚义务,更需要对自己的身心和将来负责,理智赠与财物皇冠信用網出租 。
来源:都市现场综合
编辑:王伟
版权归原作者所有 如有侵权请及时联系
猜你喜欢
- 2天前世界盃直播 _男子闪婚后将价值千万上海房产99%份额给女方,一年多后女方要求离婚分割房产;法院:不动产登记不等于绝对产权归属,补偿女方50万元
- 2个月前皇冠信用盘最新地址 _北京街头一轿车90km/h抢黄灯,撞飞闯红灯的电动自行车,致一人死亡!检察机关提起公诉
- 2个月前如何代理皇冠信用盘 _惊天决定!瓜迪奥拉欧冠关键战前突赐曼城将士一天假期,是心理战还是另有玄机?
- 2个月前皇冠登1登2登3出租 _安世中国走向独立,反手下了“逐客令”,荷兰致电王毅外长,许下2大承诺
- 2个月前皇冠信用盘会员开户 _伊朗还没投降,美媒就迫不及待宣布:F22和F35“领先”歼20和歼35
- 2个月前信用平台出租 _件件扎心!深圳消费重灾区曝光:这些知名品牌透支消费者信任
- 2个月前皇冠信用盘出租代理 _对黑瞎子岛有新想法?俄罗斯突然加速建口岸,立下了为期3年的“军令状”
- 2个月前皇冠足球管理平台出租 _315晚会 | AI“投毒”产业链遭曝光,通过虚假信息和大量发稿可操控AI大模型
- 2个月前皇冠信用盘会员注册网址 _第二个同时硬刚美以国家出现?与中国关系很好,首相连续4年访华
- 2个月前皇冠体育App下载 _辽宁省纪委监委:沈荣勤被开除党籍!
- 2个月前怎么申请皇冠信用盘 _“女子从行驶出租车跳下”,警方通报
- 2个月前皇冠信用盘在线申请 _美军机冲向台海,特朗普访华前玩了招阳谋,郑丽文终究还是妥协了
- 2个月前皇冠信用盘在线申请 _近5年最大规模手机涨价潮来了!郑州手机市场:预计最高涨2000元,老款机已缺货
- 2个月前约旦 vs 阿根廷 _9岁男童短剧里演爱上5位成年女性,如此“毁童年”不能没有人管
- 2个月前新西兰 vs 比利时 _溢价至999元,80元Lululemon发圈卖断货
- 2个月前皇冠信用网会员开户 _西班牙首相两次拒接默茨电话,“懦夫!道不同…”
- 2个月前皇冠信用网登3代理 _北京今天后半夜阵风可达5级左右,预计本周五阴有小雨
- 2个月前皇冠信用网开户 _12306上站名多了空格?恭喜你发现“彩蛋”!
- 2个月前皇冠信用网注册 _美以金身已破,伊朗还要加码,特朗普承认,伊朗比预想的更难对付
- 2个月前皇冠信用网平台 _广州一男子晚上散步时发现女子怀抱婴儿落水,马上冲下江将其拖回岸边!
- 2个月前如何找当地皇冠代理 _大反转!今夜抵达浙江,明天出门提前准备
- 2个月前正网皇冠信用网 _破釜沉舟!伊朗发射子母弹猛轰,击落37架无人机,中东被炸成火海
- 2个月前皇冠信用网登1,登2,登3出租 _上海阿姨报案!结果没想到,儿子的同居女友被警方带走了,已刑拘
- 2个月前皇冠信用网网址 _中央本级“三公”经费压减7%以上!财政部部长谈党政机关过紧日子


网友评论